首页
关于天博
天博动态
代理产品
天博服务
联系天博
当前位置:首页
天博服务
售后服务
售后服务
After-sale service
技术交流
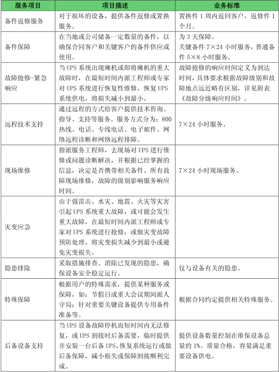
UPS卓越(E5)维保标准服务
A、保障性服务
B、预防性服务
C、故障分级响应时间
售后服务
工程案例
下载专区
z
<
HOME
|
ABOUT
| CASES |
JOURNALISM
|
PRODUCTS
|
SERVICE
|
SITEMAP
地址:北京海淀中关村科学院南路958号楼中科天博大厦
版权所有:1998-2012 ?北京中科天博电源技术有限公司
京ICP备16024273号-1
京ICP备16024273号-2
京ICP备16024273号-3
京ICP备16024273号-4
京ICP备16024273号-5
电话:010-82661241
北京市公安局海淀分局备案编号110105014669
传真:010-82661241